搜索
网站首页
关于bsports必一体育
企业概况
董事长致词
领导团队
组织架构
企业文化
集团荣誉
新闻资讯
公司要闻
公司动态
安全环保
党建之声
组织建设
党群动态
党群活动
党内法规
成员企业
全资公司
下属公司
建设项目
信息公开
公示公告
人才招聘
人才结构
招聘动态
员工风采
联系我们
Menu
新闻资讯
首页
>>
新闻资讯
>>
公司动态
公司动态
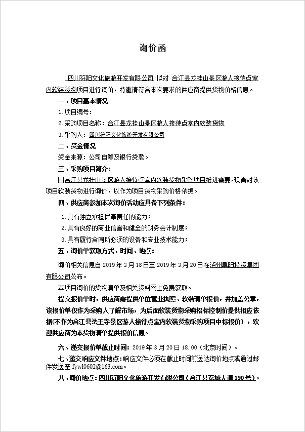
询价函
2019-03-19
阅读次数:4090
合江县法王寺生态旅游扶贫项目(一期)游人接待点软装清单.xlsx
上一篇:
合江县龙挂山生态旅游扶贫项目(一期)游客中心建设项目临时用电工程项目询价函
下一篇:
中选候选人公示